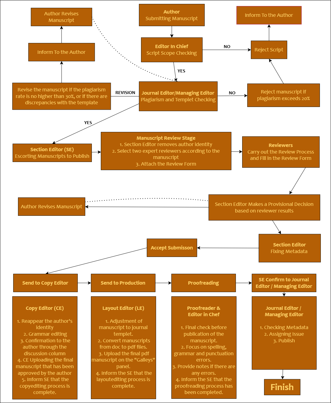
Manuscripts submitted to Borneo Journal of Language and Education (BENJOLE) will undergo a selection and assessment process by the Board of Editors to ensure that they conform to the writing guidelines, focus, and scope and are of excellent academic quality. Manuscripts will be reviewed using the "double-blind peer review" method, where neither the authors nor the reviewers know each other's identity.
At the desk review stage, the manuscript will be examined to ensure that it meets the writing guidelines, focus, and scope with excellent academic quality. If it does not meet the requirements, the author can revise the manuscript according to the criteria. However, there is also a possibility that the manuscript will be rejected immediately.
Reviewer's decision. The reviewers will make the following recommendations:
Accepted, meaning the manuscript is acceptable for publication;
Accepted with minor revisions, meaning the manuscript is acceptable for publication after revisions in response to the reviewer's concerns;
Accepted with major revisions, meaning that substantive deficiencies in the manuscript, such as data analysis, major theories used, and rewording of paragraphs, need to be revised;
Rejected; meaning that the manuscript is unacceptable for publication or the review relates to a fundamental issue.
The Board of Editors will consider the reviewer's decision to determine the further processing of the manuscript.
Revision Stage. Once the manuscript is accepted with minor or major revisions noted, it will be returned to the author with a review summary form. Authors are given two weeks to revise accepted manuscripts with major revisions. Authors are given one week to make revisions for accepted manuscripts with minor revisions.
Final decision. At this stage, the Board of Editors will re-evaluate the manuscript to ensure that the authors have made revisions in response to the reviewers' concerns. The manuscript can only be finally accepted if the author has seriously made the necessary revisions.
Manuscript Layout. At this stage, the final layout of the manuscript will be done to match the manuscript with the journal template.
Proofread. Once the manuscript is deemed acceptable by the Board of Editors, it will undergo a proofreading process to maintain language quality.
After that, the manuscript will be processed for online and print publication on the website.
OJS WORKFLOW

















.png)